社区文化衫(2026 款冬装)开催2026-01-07

2026 款冬装文化衫来啦!今年冬装,我们推出了 4 款新设计,并再版了 AOSCC 2025 期间销量最高的两款“经典”设计。
本轮订购将于 UTC+8 时间 2026 年 1 月 15 日中午 12:00 截止,并于春节前发货。文化衫默认使用顺丰到付发货,如有特殊需要请在闲鱼平台留言。
定价及订购链接
- 「安啦」卫衣:108.87 元
- 「不安啦」卫衣:108.87 元
- 「14 周年」卫衣:108.87 元
- 「小熊猫」卫衣:111.89 元
- 「oma 恐慌」卫衣:108.87 元
- 「安同开源」风衣:184.46 元
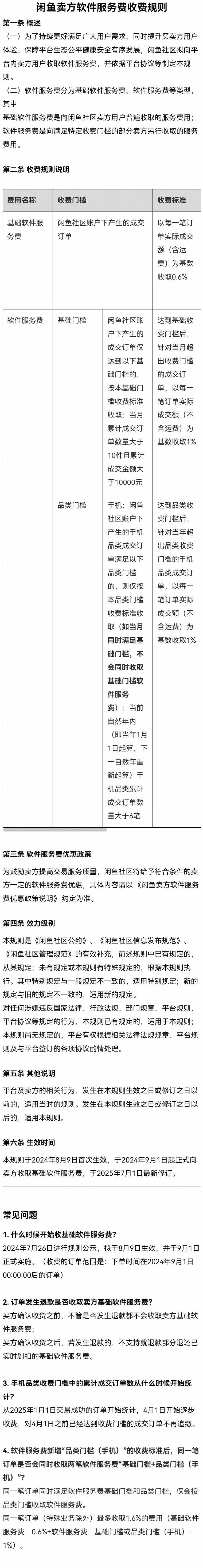
由于先前文化衫订购量均超 100 单,为方便记录和跟踪订单,本次文化衫订购使用闲鱼平台完成,故价格包含“卖方软件服务费”(详细调价说明请见下一条消息),敬请谅解!
尺码表
价格说明
由于本次文化衫使用闲鱼平台管理订单,根据《闲鱼卖方软件服务费收费规则》规定,将收取 0.6% 的软件服务费,在“累计订单超过 10 件且累计成交金额大于 10000 元”时,收取 1% 的软件服务费。
考虑到该金额难以精确计算预估,且根据前几轮的文化衫订购情况,我们预期销售额将超过 10000 元,我们决定为每件文化衫额外收取软件服务费的两档平均数(即 0.8%,主动让利 0.2%),以防违反社区“不接受作为社区及项目运转资金之用的捐款”之要求。
文化衫的订购价格及闲鱼《闲鱼卖方软件服务费收费规则》请见下附图。

T 社报价明细

《闲鱼卖方软件服务费收费规则》全文